bevictor伟德(中文版)官方网站-源自始于1946
首页
部门概况
部门简介
工作职责
组织机构
新闻动态
新闻动态
通知公告
伟德bevictor中文版
办事流程
教学周历
周工作安排
学校首页
当前位置:
bevictor伟德官网
>>
党委行政办公室
>>
党务校务公开
>>
党务公开
相关栏目
党务校务公开
党务公开
校务公开
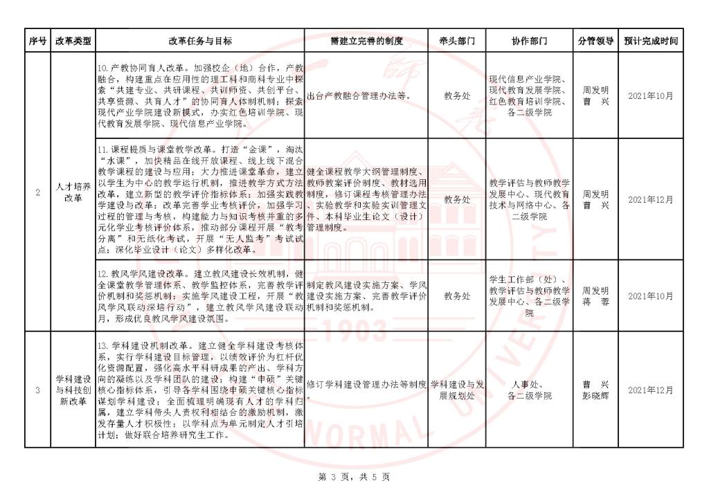
湘一师党字〔2021〕61号 bevictor伟德官网综合改革方案
2021年10月08日
版权所有©bevictor伟德(中文版)官方网站-源自始于1946 地 址:长沙市岳麓区枫林三路1015号 邮 编:410205
湘ICP备05000548号 湘教QS1-200505-000191
联系电话:0731-88228210