******bevictor伟德(中文版)官方网站-源自始于1946
bevictor伟德官网  
当前位置:bevictor伟德官网>>党委行政办公室 >> 党务校务公开 >> 党务公开
  相关栏目
 
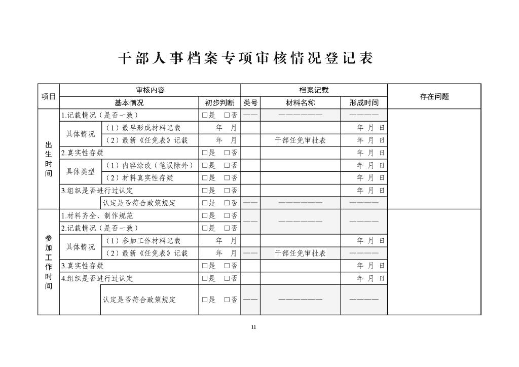
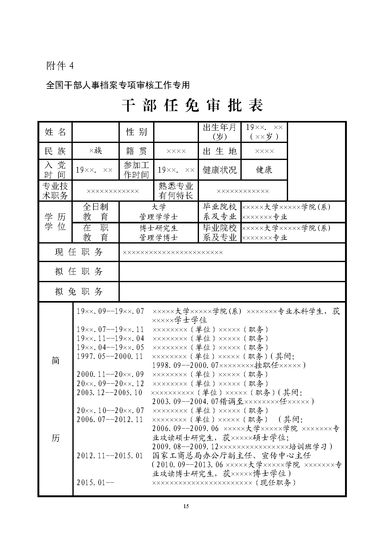
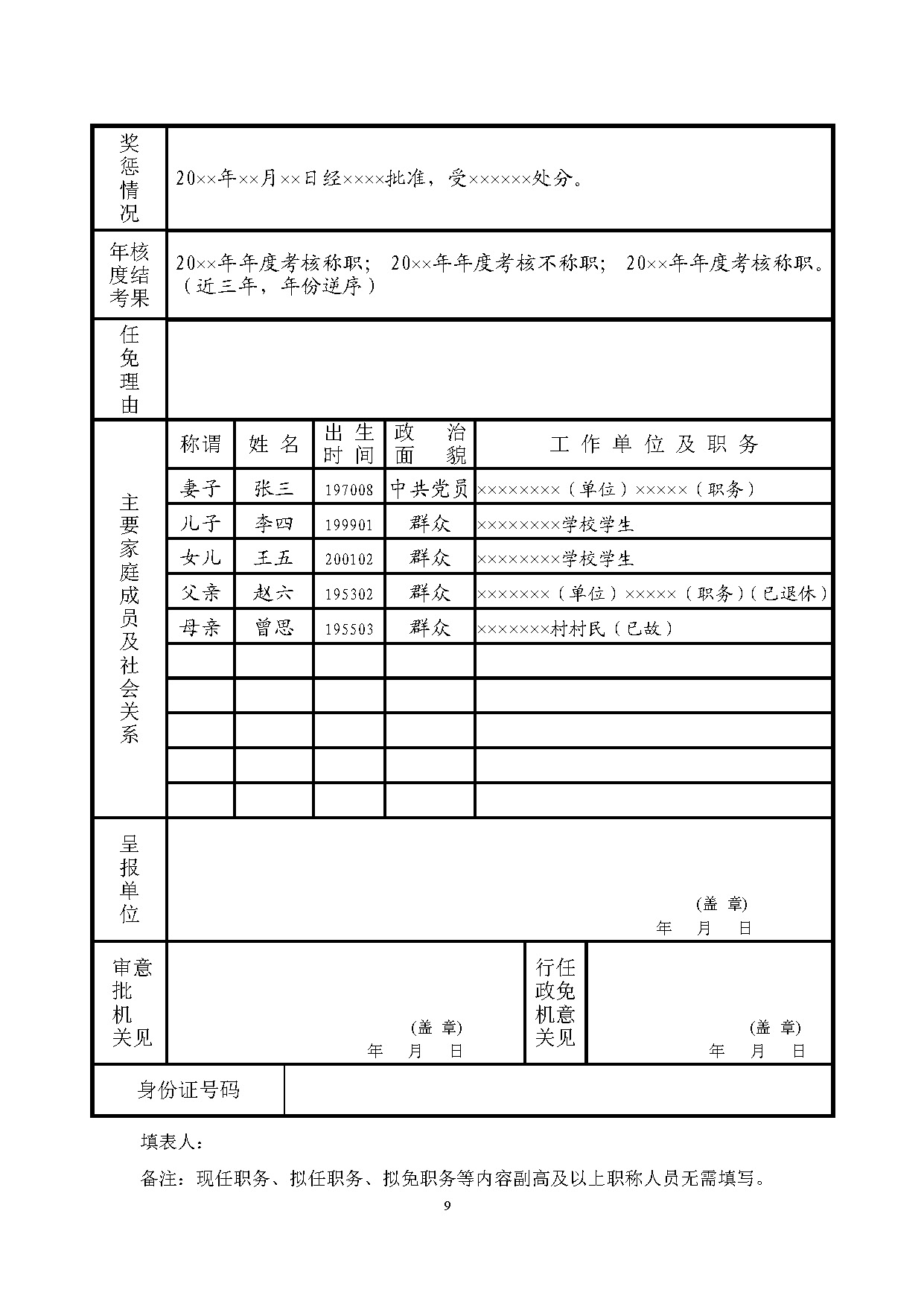
湘一师党字〔2021〕9号 干部人事档案专项审核工作实施方案
2021年03月23日

42B3F

5CBAD

5EEA5

6CFE0

5681F

3D0CF

5C43F

53BC8

37746

28D34

1487C

16501

11E4E

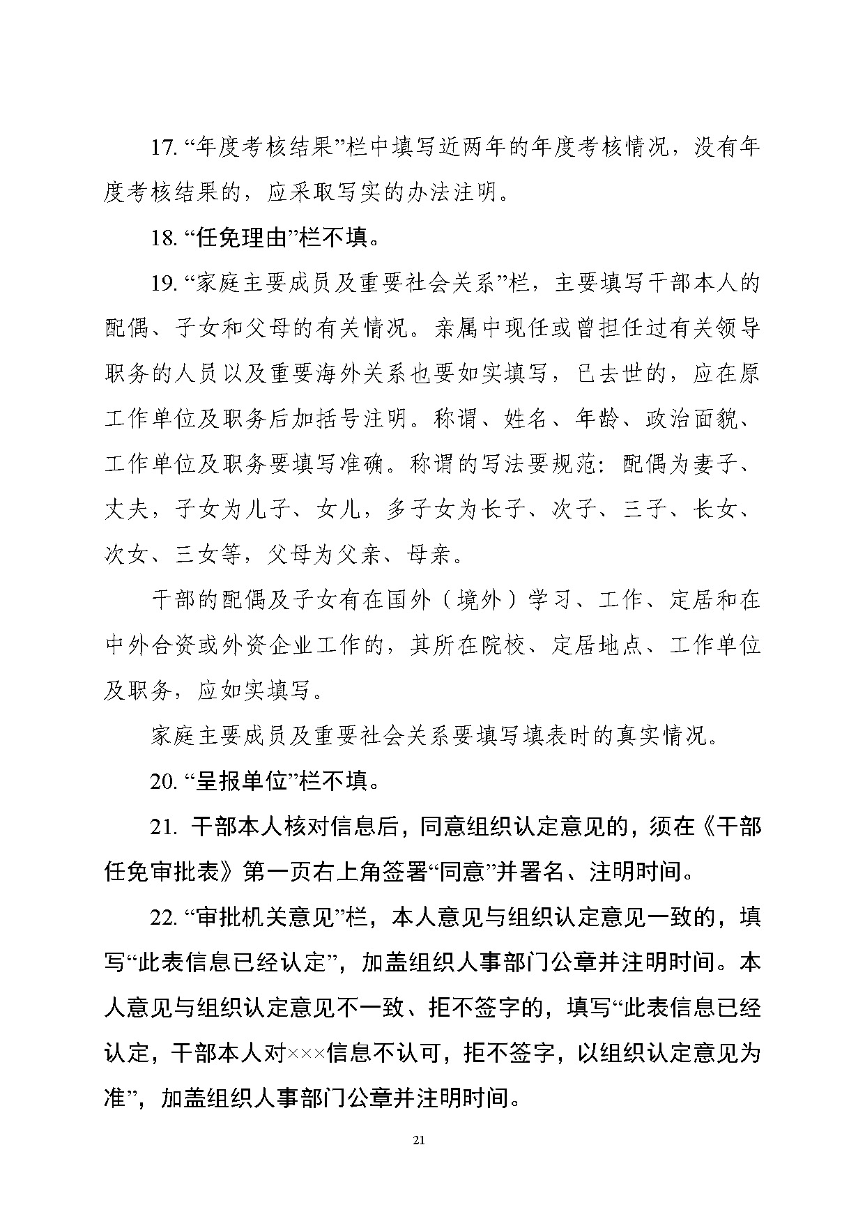
7FE8

54DE1


 
版权所有©bevictor伟德(中文版)官方网站-源自始于1946 地 址:长沙市岳麓区枫林三路1015号 邮 编:410205
湘ICP备05000548号 湘教QS1-200505-000191
联系电话:0731-88228210